Recognition of Prior Learning (RPL)

RPL for honours, BTech qualifications and postgraduate diplomas

RPL access to postgraduate qualifications

A student may obtain access to a higher qualification via the RPL route if he or she meets the admission requirements of the prerequisite undergraduate degree. If you were granted access to / advanced placement for a higher qualification via RPL, you will not receive a certificate for the lower qualification, but you will be allowed to register for the higher qualification in question, should you wish to do so.


How long will it take?

Start the process in sufficient time before your planned registration date. (We suggest three months before the registration date.) This will enable you to submit the necessary evidence of your prior learning to Unisa and allow the Unisa academic staff time to assess your evidence and provide feedback. Consult the Unisa website or contact your nearest Unisa office for the dates of the next registration period.


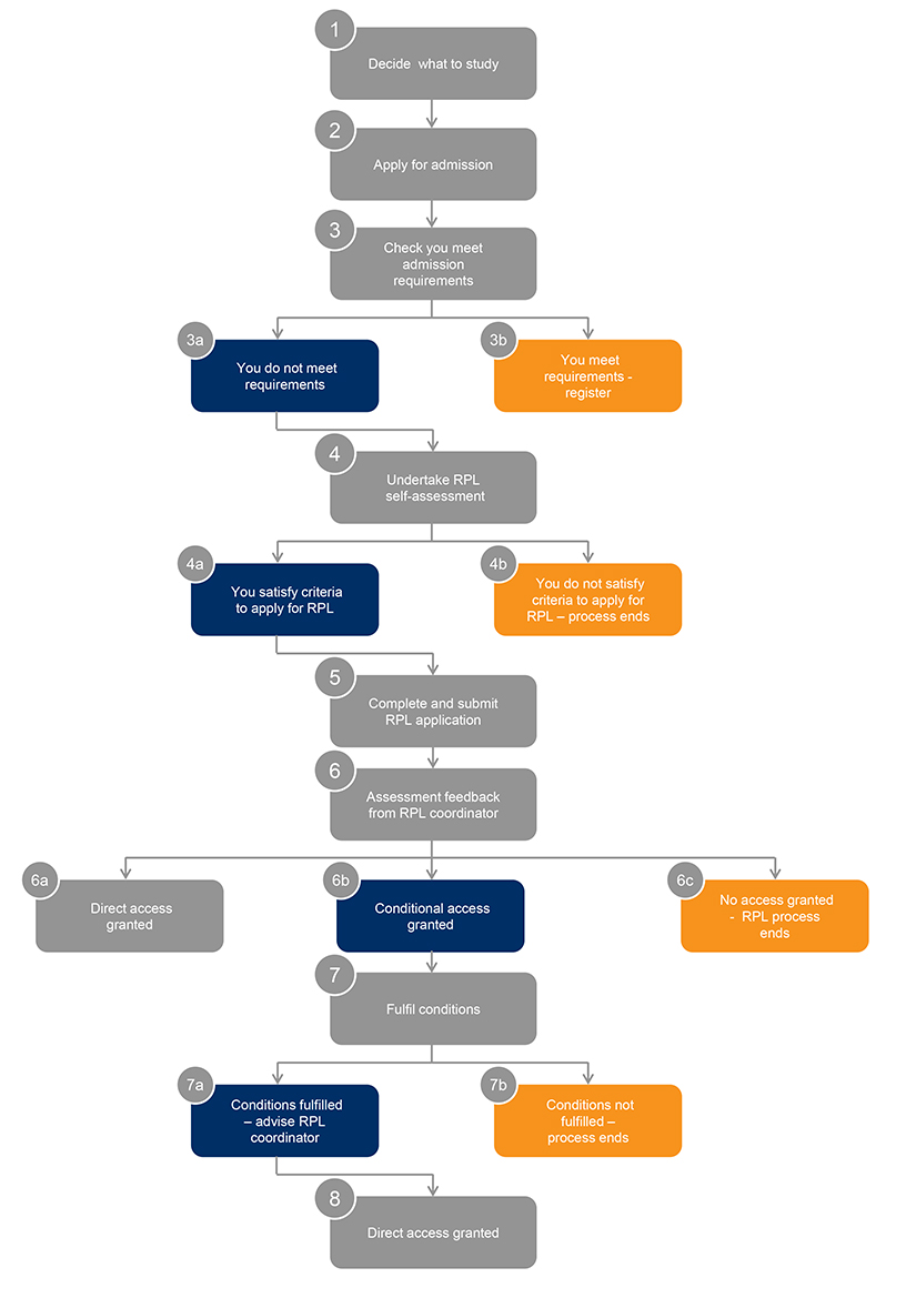
Process overview

  


1. Decide what to study

If you are not sure what to study, visit Unisa’s Directorate for Counselling and Career Development: www.unisa.ac.za/counselling.

2. Apply for admission

  • Apply for admission to your chosen qualification. You must apply for each new qualification, even if you already have a Unisa student number.
  • Unisa will assess your application. This may take a few weeks and will probably be finalised only after the closing date for applications.

If you do not meet the admission requirements, your application will be declined. In that case, you may follow the RPL application route.


3. Check that you meet the admission requirements

The admission requirements for each qualification are available on the Unisa website.

3.a. You do NOT meet the admission requirements

RPL is required. You may contact the RPL academic coordinator for more information. The RPL process allows for alternative access to a postgraduate qualifications. Applying for direct access to a postgraduate qualification means the following:

  • You do not have the prerequisite undergraduate qualification, but you do have considerable relevant experience in the field.
  • The qualifications you already have, when coupled with your relevant experience in the field, must meet the SAQA level outcomes specified for a postgraduate student (NQF 7). These claims must be supported by relevant evidence.
  • In deciding on the appropriate qualification for your postgraduate qualifications, take into account your previous work experience, relevant prior learning, and research experience in the field.

3.b. You meet the admission requirements of the qualification - RPL is not required

This means that you meet the formal admission requirements for the qualification you have chosen and you should follow the traditional route to apply for a student number and admission.


4. Undertake the RPL self-assessment - make sure that you satisfy sufficient criteria to apply for RPL

If you are applying for direct access to a postgraduate qualification through RPL, you are claiming that your prior learning – that is, the learning you have gained through different contexts of learning – is equivalent to the formal admission requirements of the qualification. To access a postgraduate qualification through RPL, you need to demonstrate that you are competent in terms of your prior learning, relevant learning through experience, and research skills.

For full details on the SAQA level descriptors (NQF 7) to use for the self-assessment, please consult the SAQA website (saqa.org.za).


Self-assessment as preparation

You are required to reflect on your prior learning and then do a self-assessment exercise before applying for the RPL. You do this by using the level descriptors for an NQF 7 qualification to establish the extent to which your prior learning meets the requirement/s.

You should be able to interpret the SAQA level descriptors and transfer this interpretation to a practical situation. Your prior learning must be appropriate to the academic context of the qualification you are considering, and must still be current, valid and applicable.

You do not need to submit the self-assessment activity as it serves only as preparation for your RPL application process.

4.a. You satisfy the criteria to apply for RPL

If you want to apply for RPL access to postgraduate qualifications, prepare for your RPL application process by conducting research on the area in which you have relevant experience and prior learning. Before you apply, you need to ensure that your experience falls within the scope of the chosen qualification.

4.b. You do NOT satisfy the criteria to apply for RPL - complete the prerequisite undergraduate qualification

This means that your prior learning is not sufficient to meet the requirements for direct access to the postgraduate qualification. We advise you to follow the traditional route of application and registration to enable you to complete the prerequisite qualification(s).


5. Complete the RPL application form and submit it, along with all supporting documents, to the RPL academic coordinator

Either post, courier, e-mail or hand-deliver your application to the RPL office. Please keep a copy of the completed application form and all supporting documents for future reference.

Complete the RPL application form at the end of this document and provide supporting documents and proof of payment of the application fee.

Please refer to the checklist (section 7 of the application form) as you complete your documentation. Ensure that all the required documents are submitted, as no incomplete application forms will be processed. Supporting evidence must be authentic, relevant, sufficient and current. Pay particular attention to your motivations, as they form the core of your application. Ensure that the application fee has been paid into the correct account and is properly referenced.

RPL access is granted based on proof of evidence of learning. Direct access to a postgraduate qualification is awarded on the basis of the relevant learning gained as a result of experience, and not on the basis of experience alone.


Section 1:

Please supply your personal information - ensure that you complete all the sections.


Section 2:

Please enter your chosen qualification, and the college and the department and / or school through which it is offered. Your selection is critical. If you are granted direct access, this applies only to the specific qualification.


Section 3:

Include the particulars of all certificates, diplomas, and so forth which you have received for attending short courses, in-service training courses and other similar activities.

Remember to attach original certified copies of all certificates as evidence. Unisa reserves the right to request the original documents at any stage during the process. It is also helpful to include, where possible, the curriculum of any courses completed.

Evidence

Direct access to a postgraduate qualification can be considered based only on solid proof and evidence of your learning. Evidence of your learning has to be supported by verified, sufficient, suitable and valid documentation. Therefore, it is essential that you ensure the authenticity and currency of the evidence you provide.


Section 4:

This information should provide an outline of your knowledge, skills and competencies. Attach an extended CV and a signed job description on a company letterhead to provide an overview of yourself, as well as your academic and employment history.

Section 5:

For direct access to a postgraduate qualification, you are required to write one comprehensive motivation not exceeding two pages in length. We expect your motivation to be detailed and to address the SAQA level descriptors. To enable you to compile the motivation, refer to the relevant SAQA level descriptors for NOF 7. SAQA provides five options under each main point. For RPL purposes, choose the bullet point under each main point that you feel is most appropriate for your envisaged qualification.

In your motivation, cover these level descriptors and explain how your prior learning meets them. You should be able to interpret the SAQA level descriptors and transfer this interpretation to a practical situation. Your prior learning should be appropriate to the academic context of the specific qualification and your learning as a result of experience must still be current, valid and applicable.

For access to a postgraduate qualification, you must, in addition, show that your current competency level is at the same level as that of a student who has completed the prerequisite qualification in the traditional manner, and that you will be able to cope with the demands of postgraduate qualifications. Please include relevant evidence to substantiate your motivation. This may include any relevant evidence of your research experience, work-related projects that you have been involved in and the like. You may cluster learning outcomes if necessary.

Section 6:

Ensure that you sign the declaration of understanding. The following additional documentation is required:

  • Letter of introduction: You are required to write a comprehensive letter of introduction in which you reflect on your prior learning, and work and research experience. In a maximum of two typed pages, introduce yourself to the academic/s who will be evaluating and assessing your experience. In this letter of introduction, set out your motivation for applying for RPL, your competencies, and your communication skills. This background information will help put your knowledge and experience into perspective for the members of the evaluation panel.
  • Summarise your prior learning in a few sentences and explain which skills, knowledge and attributes you have developed.
  • State your goals clearly and relate them to your reasons for seeking an advanced qualification based on your prior learning. Provide sufficient information about your life so that the assessor has a proper sense of who you are and your plans for the future. Keep personal details brief and to the point.


Section 7:

Essay

You are required to write an essay on any topic related to your area of study. The content must be properly researched and referenced. You need to show that you can write at the cognitive level of NQF level 7. In your essay, you need to show evidence of your ability to arrange information logically, demonstrate basic research ability, and be able to reference work properly. This is evidence that you will be able to cope with postgraduate level work.

The essay should have an introduction and a conclusion, and content set out logically in paragraphs. Please edit your essay before including it in your RPL application.

You may also include the rough planning of the essay as evidence of your ability to collect and analyse information.


Submitting the RPL application form

Submit documents to the university. Submit only the completed RPL application form (pages and the supporting documentation). These must be submitted directly to your relevant RPL academic coordinator only.

Please do not submit an RPL application before you have spoken to the RPL academic coordinator and have been fully informed of the process.

As you engage in the RPL process, you will receive detailed information about

  • your eligibility for RPL
  • the correct banking details and RPL handling fee
  • current timeframes and deadlines
  • specific RPL requirements for individual qualifications

You may also submit the application and the required additional evidence in the form of a portfolio of evidence.

6. Assessment feedback from the RPL academic coordinator

Once the assessment panel has considered your application, you will receive feedback.

  • After the evaluation of your RPL application form, further RPL assessment may be required. This can be in the form of a comprehensive portfolio of evidence and/or a panel interview, or a competency conversation. You may also be required to submit a second essay on a topic chosen by the panel.
  • Acceptance of and preparation for assessment: If you decide to continue with the further assessment, please confirm this in writing within two weeks of receiving feedback.
  • You will receive an RPL feedback letter explaining the full details of the assessment. You may contact the RPL academic coordinator for further support.

6.a. Direct access granted

If you receive a letter from the RPL Department stating that you are Competent (C) and that direct access has been granted, you may go ahead and register for your approved qualification in the next registration cycle.

6.b. Conditional access to qualification granted

The details will be explained in the RPL feedback letter. These conditions must be fulfilled within two years of despatch of the letter.

6.c. No access granted

If you are found "Not Yet Competent (NYC)", you will receive a recommendation by the assessment panel on the way forward.

7. Fulfil the conditions as per the RPL letter

7.a. Conditions fulfilled: advise RPL academic coordinator

Advise the RPL academic coordinator in writing that you have fulfilled the conditions as stated in your RPL letter. In addition, attach a copy of the letter and the evidence of the fulfilment of the conditions, such as your formal examination results.

7.b. Conditions not fulfilled

If the conditions have not been fulfilled, or if you are found Not Yet Competent (NYC), it means that no access can be granted through the RPL process. You should follow the traditional study route and apply for and complete the prerequisite undergraduate qualification.


8. Direct access granted - you may register

If you receive a letter from the RPL academic coordinator stating that you are Competent (C), you must go ahead and register for your approved qualification during the next registration cycle. If you do not register in the next registration cycle, your opportunity granted via RPL lapses. In terms of this decision, you are not awarded any of the previous qualifications. You are granted academic standing purely for access to your specific postgraduate qualification.


Last modified: Mon Aug 07 16:45:03 SAST 2023