You are welcome to apply for RPL if you feel that your prior learning meets the prescribed requirements for admission to an undergraduate qualification offered by Unisa.
If you are considering applying for access to a qualification through RPL, you are claiming that your prior learning (the learning you have gained through different contexts of learning) is equivalent to the formal admission requirements of that qualification. To be admitted to a qualification through RPL, you need to demonstrate that you are competent in terms of relevant learning through experience and research experience.
As an RPL candidate, you must
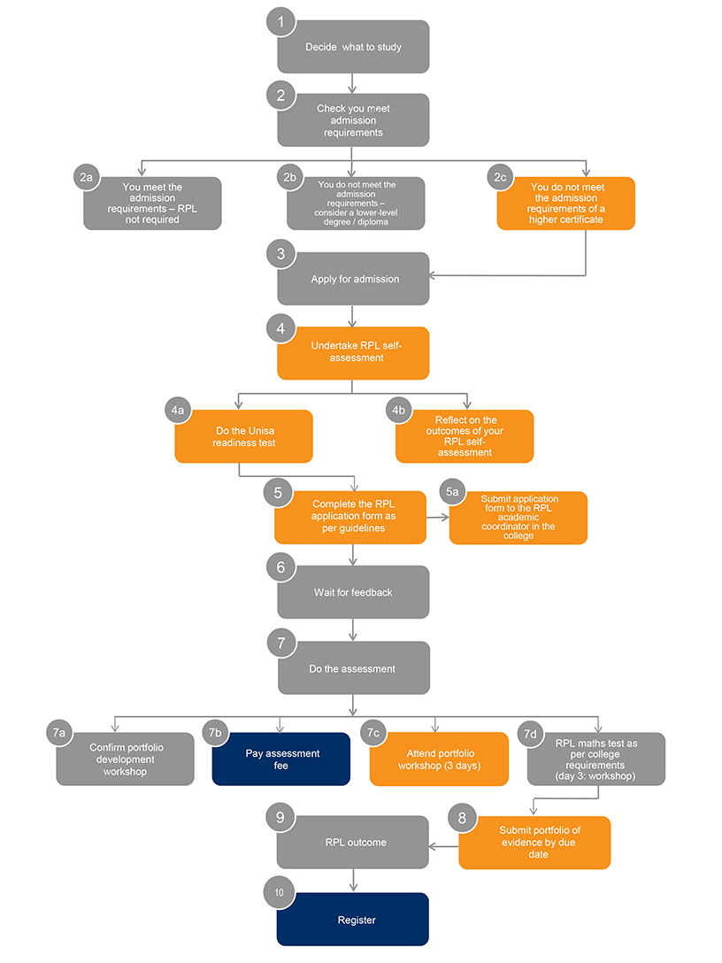
RPL is a rigorous and lengthy process. This means that you must start the process well before your planned registration date. Please see the overview below for more steps in the process.
It may take up to a year from your initial application for admission before you are able to register for the qualification. This will enable you to submit the necessary evidence of your prior learning and allow the assessment panel time to assess your evidence and provide feedback. Please visit the Unisa website for the necessary application and registration information.

Select your qualification of choice from the Unisa website. If you are not sure of what to study, visit the Unisa Directorate for Counselling and Career Development website.
The admission requirements for each qualification are available on the Unisa website.
This means that you meet the formal admission requirements of the qualification you have chosen and you should follow the traditional route to apply for a student number and admission.
If you do not meet the admission requirements of your chosen qualification, check if you meet the requirements of a lower-level qualification (eg diploma or higher certificate). The higher certificate may be an option. In that case, you apply for admission to a lower-level qualification.
If you do not meet the admission requirements of your chosen qualification or for the higher certificate, then apply for admission to your chosen qualification and after being declined, apply for RPL.
Since you do not meet the admission requirements, your application will be declined. At this point, you may follow the RPL application route, if you meet the criteria listed above. You may contact the RPL academic coordinator for more information.
The RPL process allows for alternative access to an undergraduate qualification. Applying for direct access means that you do not meet the admission requirements to gain access to an undergraduate qualification or a higher certificate, but you do have considerable relevant experience to be admitted through the RPL access process.
Before you complete the RPL application form, you should complete the online readiness test. This online test serves as a self-assessment to ensure that you are ready for university studies and that you have sufficient prior learning to be able to cope with the demands of your chosen qualification. Click here to try the readiness tool to find out if you're reading for ODeL.
After you have completed the readiness test, you will receive an automated report on your readiness for university studies. Attach the report as evidence with your RPL application.
After completing the readiness test, you need to reflect on your results by answering the following questions:
Attach your reflection answers as evidence as part of your RPL application.
Contact the RPL academic coordinator in the college in which you intend to study and request the RPL application form. Complete the RPL application form, include supporting documents and proof of payment of the application fee.
Submit only the completed RPL application form (pages and the supporting documentation as per the checklist). These must be submitted directly to the relevant RPL academic coordinator only. You may submit your applications and documents by courier, e-mail or hand deliver them to the RPL office. Please keep a copy of the completed application form and all supporting documents for future reference. You must also bring a copy of the application form and all supporting documents to the three-day portfolio workshop.
Please do not submit an RPL application before you have spoken to the RPL academic coordinator and have been fully informed of the process.
As you engage in the RPL process, you will receive detailed information about
Once the assessment panel has considered your application, you will receive feedback on your application. You will receive an RPL feedback letter explaining
If you are found to be a suitable RPL candidate for access, further assessment is compulsory and comprises the following:
You have to submit a learning portfolio of evidence. The portfolio must be completed as per the portfolio guidelines. The link to the portfolio guidelines will be sent after payment of the assessment fee.
You must
The purpose of the three-day portfolio workshop is to help you to compile a portfolio of evidence. The portfolio workshops will be offered at the main regional offices. There will be NO additional costs involved in attending the workshop. Full details will be provided on the myUnisa RPL site and also in the feedback letter you receive.
If Maths is a requirement for admission to your chosen qualification, you must write the RPL maths test. The test will be written on day 3 of the portfolio workshop. If you are unable to attend the workshop, an alternative arrangement will be made. To help you prepare for the Maths test, a study guide is available on the myUnisa RPL site.
The portfolios must be submitted by the due date. The due dates will be finalised at the workshops. NO late portfolio will be accepted.
If you receive a letter from the RPL academic coordinator stating that you are Competent (C), you must go ahead and register for your approved qualification during the next registration cycle. You will only be allowed to register for the specific qualification as stated on your feedback letter. If you do not register in the next registration cycle, your opportunity granted via RPL lapses.
If you have been found Not yet competent (NYC), contact Unisa's Directorate for Counselling and Career Development to explore another suitable study option.
Last modified: Thu Aug 29 14:28:17 SAST 2024